聚升科技

 找回密码
 立即注册
搜索
精品 学习强国

LM3886搭棚功放电路元件的作用及取值范围

[复制链接]
admin 发表于 2023-9-16 13:38 | 显示全部楼层 | LAN
09101819594f8da02162dd8300.jpg
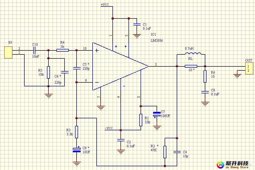
下边对各个元件的作用及取值范围简单说一下:
C1、C2为电源退耦电容,取值0.01uF--1uF之间,不同大小及品牌对声音有点影响,一般取值104P,即0.1uF,然后随便抓随便装,位置放得下即可。

C6、R1组成静音电路,容量和电阻的值决定了静音时间长短,电容可取10uF--100uF,电阻可取10K--100K,值越大则静音时间越长,一般取图中参数即可,对音质无影响,随便抓随便上,注意耐压>=50V。

C7、R6组成所谓的“茹贝尔网络”,配合输出电感起稳定电路的作用,C7一般取值0.01uF--0.22uF之间,R6一般取1--22欧之间,由电容的取值大小以及电阻的选用功率大小可看出电路的稳定情况,一般用得越大则说明电路存在稳定性问题的可能越大。本处选用104和1/4W 10欧,实测过不装也没问题,装上为求心安,毕竟不怕一万,只怕万一。

RL为输出电感和输出电阻并联组成,起隔离喇叭反向电动势作用,电感及电阻取值会对声音取向有小影响,此处用1mm--1.5mm漆包线绕15-20圈,成直径6mm左右电感,中间穿一个10--22欧1W的电阻。

R2、R3两个电阻决定了电路的闭环增益,即放大倍数,值为R2/R3+1,R2一般取33K--56K之间,R3一般取1K--3.3K之间,不同搭配对声音影响比较大,本处选47K、3.3K,放大倍数约为15.5倍,如前级输出电平较低,可适当减小R3的值或增大R2的值,放大倍数建议不要超过25倍。

C8为反馈电容,品牌以及容量对电路的声音取向有相当大的影响,最好用音频专用无极型的,一般取值在10uF--100uF之间,容量越大,则低频下潜会越深,但高频会相对变暗(不同电容会有不同表现,愿意折腾的就换这个电容玩了),反之表现就相反。本处取值47uF。

C3为补偿电容,方波响应的上升沿过冲主要靠这个电容来调整,对高音影响相当的大,调整不到位则整套系统会产生不耐听的感觉。本处取值18P时已经可以完美的消除过冲,实际安装时在15P--22P之间取值。

C4为补偿电容,对声音的中高频段影响比较大,取值范围可在150P--330P之间,本处取值220P。

R4、R5组成3886的对地电阻,同时决定了电路的输入阻抗,R4一般取1K,R5可相对灵活些,18K--47K皆可,看前边输出阻抗大小取值。如音量电位器为20K的,那么R5的取值就大概在18K--22K,如果音量电位器为50K的,那么R5取值就需要高一些,如33--47K,但不要超过47K,太大了会影响信噪比。如没有用音量电位器,直接通过前边DAC或者是电脑控制音量大小,则R5取值小些,如18K,有利于提高信噪比。

C5用于衰减信号中的超高频成份,有利于增高电路的稳定性,取值可在100P--470P之间,此处取值220P。

C9为输入电容,品牌以及容量对电路的声音取向有点影响,有条件的话以音频专用无极型为佳,一般取值在2uF--10uF之间,此处取4.7uF。

关于lm3886并联:
J2,J3是为并联接法时使用排针预留的,并联时把上下两个板对应的排针位用排针联上,输出RL位置电感L取消,电阻R改为0.1欧--0.22欧2W--5W电阻。同时相同标号的电阻尽量配对一下,特别是R2和R3,一定要阻值一致!!另并联的时候输入阻抗会减小一倍,如果没有前级,又有电位器,需要适当加大R5的值。

J4仅仅为支撑固定用,没有任何电路联接,使用排针来层叠安装时使用,增加支撑固定点而已。

BTL玩法:在前边加一级前级倒相,同反相信号分别送入上下两只3886,然后上下两个3886的输出端送到喇叭即为BTL接法。

关于电源板的滤波电容以及整流二极管和变压器:
最少4只50V2200uF电容,电源板可以装4只脚距为10mm,直径为22mm的电容,或者2只脚距为12mm,直径为30mm的电容,推荐用4只4700uF的,以安装得下为前提,脚距不合适的话装起来比较难看。
整流二极管最少为4A,推荐用ON的6A车轮管。

变压器双交流28V以内,如当地市电波动范围比较大则适当减小为双交流26V。功率100W/套最少,有150W--200W的话更佳,200W--250W就完美了,300W以上则有点浪费。

测试要领:测量音频输出电压是否接近为0,几十个毫伏以内为正常,此时用手摸输入端,输出电压应该有波动,此时则电路完全正常了,剩下的就是锁好散热以及怎么固定,还有需要注意的是如果是用3886T而不是3886TF的话,需要加上绝缘片,3886与散热片之间要绝缘才行。

如有需要,请加我微信,邀请您进搭棚功放群讨论学习 :420080246

回复

使用道具 举报

浦哥 发表于 2025-1-20 23:06 | 显示全部楼层 美国
有竞争才有进步嘛
回复

使用道具 举报

小楚0212 发表于 2025-1-24 16:01 | 显示全部楼层 美国
很给力!
回复

使用道具 举报

江湖狩猎 发表于 2025-1-25 17:10 | 显示全部楼层 美国
帮顶!!感谢分享。
回复

使用道具 举报

zxg_zyr 发表于 2025-1-26 10:58 | 显示全部楼层 美国
1111111111
回复

使用道具 举报

哲思睿语 发表于 2025-1-30 10:50 | 显示全部楼层 英国
时光如飞刀,刀刀催人老
回复

使用道具 举报

国宾 发表于 2025-1-30 18:57 | 显示全部楼层 中国上海
666666
回复

使用道具 举报

雾里拥你 发表于 2025-1-31 02:44 | 显示全部楼层 美国
好好 学习了 确实不错
回复

使用道具 举报

suyj401x 发表于 2025-3-20 14:33 | 显示全部楼层 中国福建厦门
谢谢楼主分享,非常详细的分析。
回复

使用道具 举报

您需要登录后才可以回帖 登录 | 立即注册

微信:420080246|手机版|聚升科技

GMT+8, 2026-4-23 21:14

Powered by Discuz! X3.4

Copyright © 2001-2021, Tencent Cloud.

快速回复 返回顶部 返回列表